Maturidade
Sobre o sistema
O MATURIDADE é uma plataforma de apoio aos gestores públicos na avaliação dos entes federados na transferência de equipamentos públicos de saúde para a gerência de entidades privadas sem fins lucrativos. A solução permite autoavaliação e oferece diagnósticos, planos de ação e recomendações para aprimorar a gestão.
Atores e Perfis
| Perfil | Denominação | Observações | Acessos |
|---|---|---|---|
| EMA_TRIBUNAL | Servidor/Colaborador do Tribunal | Usuário de um tribunal, como por exemplo, Tribunal de Contas da União. | - Tela inicial - Tribunal - Cadastro de Ente federativo; - Aprovação de solicitações (dos seus entes federativos) - Consulta e analisa questionários entregues. |
| EMA_UNIDADE | Servidor/Colaborador do Ente federativo | Representante do Ente Federativo. Ou seja, do Ente federativo a ser avaliada. Apenas este perfil pode responder avaliações. | - Tela inicial - Representante do Ente federativo - Consulta, responde e corrige o questionário |
| EMA_ADMINISTRADOR | Administrador | Administrador do sistema, da área do negócio, designado pelo Serviço de Fiscalização da Saúde do Tribunal de Contas do Estado de Goiás (TCE-GO). | Gerenciar o sistema: - Tela inicial - Administrador (mesma do Tribunal) - Cadastro de Tribunais; - Cadastro de Ente federativo; - Cadastros de avaliação; - Consulta e revisa questionários - Aprova de solicitações (dos tribunais). |
| EMA_TI | Servidor/Colaborador da TI | Perfil técnico de apoio, vinculado ao Tribunal de Contas do Estado de Goiás, com foco no suporte operacional da plataforma. | Principais responsabilidades: - Apoiar tecnicamente o administrador do sistema; - Realizar manutenções técnicas necessárias; - Garantir o funcionamento e a integridade da plataforma; - Gerencia perfis; - Visualiza todos os cadastros e informações do sistema, exceto os questionários. Não aprova/reprova solicitações de acesso ao sistema, não responde questionários e não analisa questionários entregues. |
| EMA_USUARIO | Usuários internos e externos | Perfil inicial atribuído ao usuário externo, quando sua solicitação de acesso está pendente ou quando o usuário interno ainda não foi atribuído ao perfil de administrador ou ti. | - Solicita acesso ao sistema (cadastro/edição) - Visualiza sua solicitação pendente |
Especificações
ER_003 - Cadastro de Tribunais
ER_004 - Cadastro de Ente federativo
ER_005 - Cadastro de Avaliações
ER_006 - Questionário da Avaliação
ER_007 - Aprovação de solicitações
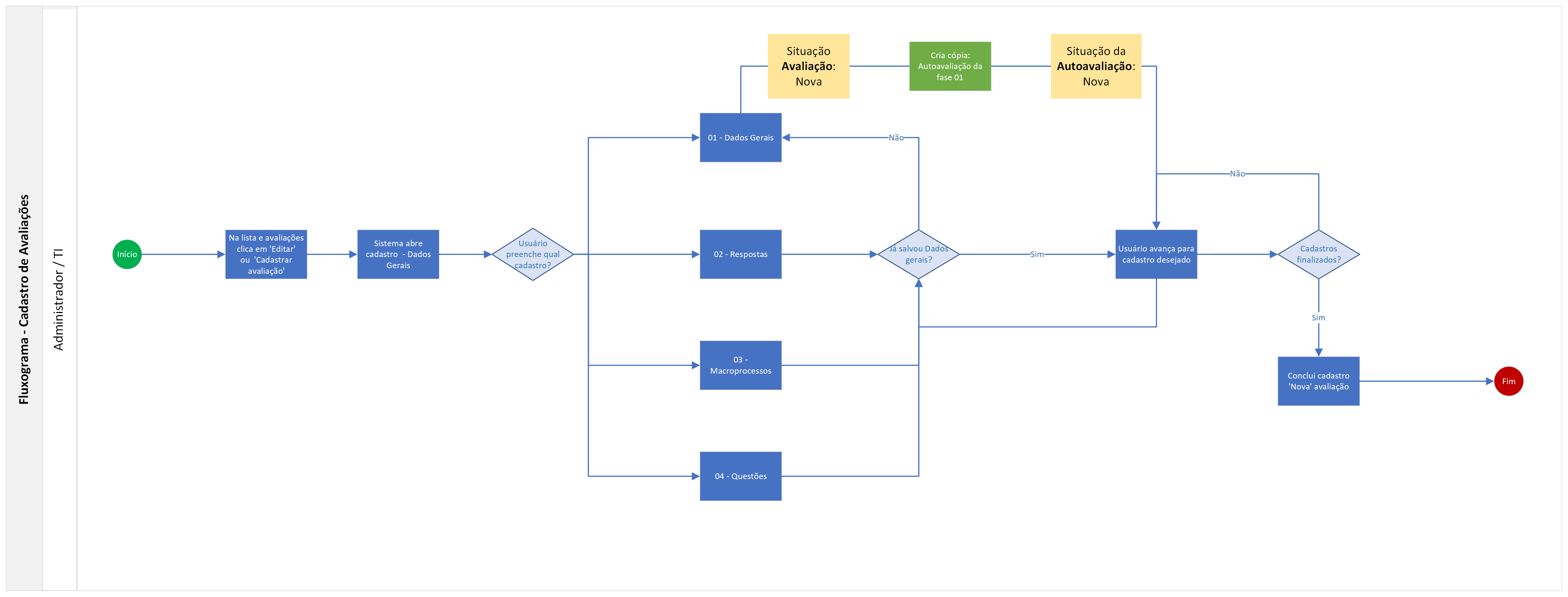
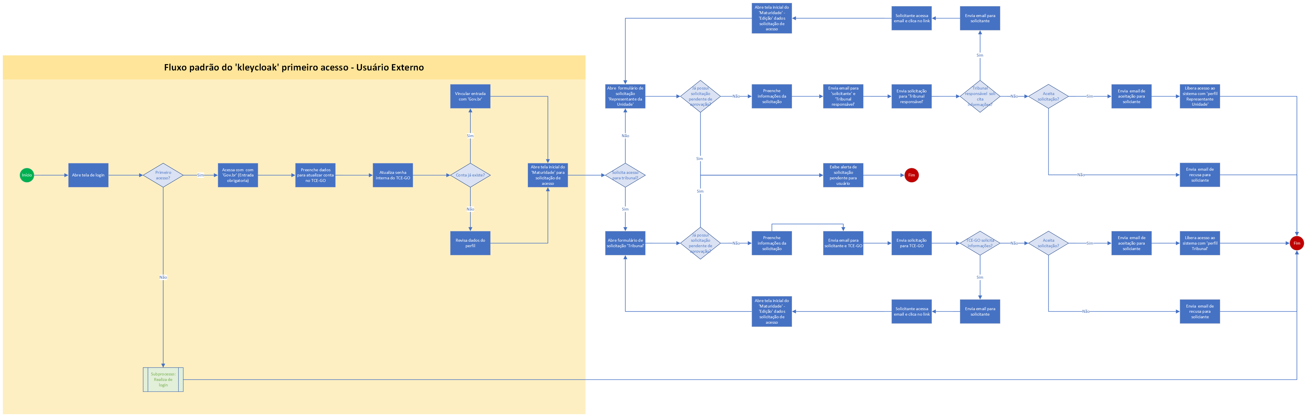
Fluxogramas
| Descrição | Aprovado por | Fluxo |
|---|---|---|
| Cadastro da Avaliação | Harlan Martins (TCE-GO) | Visualizar |
| Questionário da Avaliação | Harlan Martins (TCE-GO) | Visualizar |
| Solicitação de acesso para usuário externos (Representante e Tribunal) e aprovação, recusa e solicitação de informações | Harlan Martins (TCE-GO) | Visualizar |
Anexos
| Descrição | Sistema | Arquivo |
|---|---|---|
| MER - Banco de Dados (Versão Gregório) | Maturidade | Visualizar |
| Planilha enviada pela Área de Negócio | Maturidade | Baixar |
Registro de Versões Anteriores das Especificações
| Especificações | Versão | Data | Observação |
|---|---|---|---|
| Todas | 1.0 | 09/03/2026 | Backup das especificações iniciais do projeto, registradas antes da inclusão da Fase 01 – Autoavaliação, conforme solicitação da área de negócio. |