DET - Documento de Especificação Técnica Controle de Numeração de Documentos

UnidadeNomeFonee-mail
GER-TIIgor Vinicius dos Santos Silva ivinicius@tce.go.gov.br

O sistema TCE-Docs deverá gerar numeração para documentos conforme configuração de numeração por Tipo de Documento, dessa forma caso não tenha configuração de numeração para o tipo de documento, o sistema TCE-Docs não vai gerar numeração para os documentos criados desse tipo de documento. Essa numeração quando gerada pelo TCE-Docs, deve ser controlada de modo a garantir a disponibilidade do serviço de geração de numeração conforme configuração.

São restrições do controle de numeração de documentos:

  • A numeração do documento não será aplicada formatação para apresentação da numeração, devendo o usuário criar a sua formatação de apresentação da numeração no documento utilizando os indicadores do tipo modelo.
  • A numeração do documento será incluída como Indicador Fixo do tipo Modelo.
  • O controle de gerar numeração ou não, bem como de que forma (se geral para o tipo de documento, ou por ano ou setor de origem do documento) será de inteira responsabilidade de quem configurou o controle de numeração.

A estória de usuário que representa a necessidade acima apresentada é a estória:

CódigoDescrição
EU.05COMO usuário do TCE-GO QUERO criar e definir tipos de numeração PARA que possa ser vinculado ao um documento conforme parametrização de vinculo documental.

O controle de numeração de documentos será controlado por Tipo de Documento. O controle de numeração poderá ser geral por Tipo de Documento, e ser por Ano, e/ou ainda ser por Setor origem do documento. A configuração por ano e setor poderá ser conjunta, isto é, a cada ano a numeração será zerada para o setor origem do documento.

A numeração por tipo de documento poderá mudar durante o ciclo de vida do tipo de documento, nesse sentido, a configuração de numeração dos documentos deverá ser configurada para iniciar em uma determinada data, assim a configuração de numeração anterior se encerrará no dia anterior a data de início da próxima configuração de numeração. Dessa forma mantendo o histórico de numeração do controle de numeração anterior.

O momento de geração da numeração do documento será sempre no momento de enviar o documento para assinatura. Dessa forma, quando um documento for criado quando a configuração do controle de numeração em vigência era um e no momento da assinatura for outro, a numeração deste documento irá respeitar o controle de numeração vigente, visto que a regra está no momento de enviar para assinatura, o que ocorreu no momento do controle de numeração atual.

O controle de numeração será permitido apenas uma configuração ativa (vigente) por Tipo de Documento. Dessa forma, o sistema deverá validar se a configuração cadastrada, a data de início de vigência informado não é retroativa, isto é, data menor ou igual a data inicial do controle atual e não seja menor que a data atual.

4.1.1. Protótipo de Tela

A funcionalidade de controle de numeração estará acessível pela opção do menu Controle, através da funcionalidade Controle de Numeração de Documentos, como apresentado abaixo:

Quando o usuário acessar a funcionalidade Controle de Numeração de Documentos, o sistema irá apresentar a tela de aterrissagem na qual serão listados os controles de numeração cadastrados.

Nome Funcionalidade Obrigação Regras Atributos
Botão Incluir
Finalidade Ação para adicionar novo controle de numeração.
Tipo/Tamanho N/A / N/A
Observação Será carregada a tela de Manutenção de Numeração de Documentos para incluir nova configuração.
Botão “X” da grid
Finalidade Excluir o controle de numeração.
Tipo/Tamanho N/A / N/A
Observação Não será permitido excluir o controle de numeração se já tiver algum número gerado relacionado ao controle.
Botão “E” da grid
Finalidade Editar o controle de numeração.
Tipo/Tamanho N/A / N/A
Observação A edição do controle de numeração apenas será salva caso o não tenha uma numeração gerada vinculada ao controle, apenas nessa situação sendo possível inativar o controle de numeração.
Botão “L” da grid
Finalidade Visualização do Log de controle de numeração.
Tipo/Tamanho N/A / N/A
Observação Será apresentado os logs relacionado ao controle de numeração, registrados dês da criação do controle até o momento da inativação, que será realizada pelo usuário na manutenção do indicador ou quando um novo controle de numeração iniciar sua vigência.

Na tela de aterrissagem o usuário poderá utilizar filtros para auxiliar na localização de determinados controles de numeração, através do botão Filtros. Quando o usuário acionar esse botão, será apresentado os campos Tipo de Documento (campo de pesquisa do tipo de documento do controle que deseja pesquisar), o campo Situação (situação do controle de numeração) e o período de vigência, como apresentado abaixo:

Nome Funcionalidade Obrigação Regras Atributos
Tipo Documento
Finalidade Campo de busca do tipo de documento, realizado pelo botão Localizar, através do qual será apresentada uma tela de consulta de tipo de documento para selecionar um tipo de documento para realizar a pesquisa.
Tipo/Tamanho N/A / N/A
Observação N/A
Situação
Finalidade Campo de seleção com as opções Todos, Ativo e Inativo, utilizado para pesquisar os controles na situação Ativo, ou Inativo ou em ambas as situações (opção Todos).
Tipo/Tamanho N/A / N/A
Observação N/A
Período de vigência
Finalidade Dois campos de data podendo ser informado apenas um. O primeiro campo de data deverá ser informado o início da vigência, e no segundo campo o final da vigência. Caso seja informado apenas a data de início a data final será considerada como a data máxima. Já caso seja informado apenas a data final da vigência, a data de início de vigência será considerado como sedo a menor data.
Tipo/Tamanho N/A / N/A
Observação Não poderá informada no campo data final de vigência data menor que a data de início da vigência.

A funcionalidade de manutenção de numeração de documentos, o usuário irá configurar por Tipo de Documento o controle de numeração para serem gerados para os documentos criados no momento de enviar para assinatura. Esse controle poderá ser geral para o tipo de documento, ou ser incremental por ano ou ainda por setor. O usuário ainda irá definir a data de início da vigência do controle que deverá ser maior ou igual a data corrente, e deverá ser maior que a data de início vigência do controle de numeração vigente à época da criação do novo controle de numeração. Dessa forma, a data final da vigência será um dia antes do início de vigência do próximo controle de numeração. Segue abaixo a proposta de tela para essa funcionalidade.

Nome Funcionalidade Obrigação Regras Atributos
Tipo Documento
Finalidade Campo de busca do tipo de documento, realizado pelo botão Localizar, através do qual será apresentada uma tela de consulta de tipo de documento para selecionar um tipo de documento para realizar a pesquisa.
Tipo/Tamanho N/A / N/A
Observação O tipo de documento selecionado será incluído no cadastro de controle de numeração.
Início Vigência
Finalidade Data de início da vigência do controle de numeração configurado.
Tipo/Tamanho Data / N/A
Observação A data de início de vigência deverá ser maior ou igual a data corrente, e ser maior que a data de início do controle de vigente à época da criação do novo controle de numeração.
Controlado por ano?
Finalidade Define se o controle de numeração será zerado a cada ano.
Tipo/Tamanho Booleano / N/A
Observação Uma vez marcada essa propriedade o sistema irá interpretar que a cada ano a numeração será zerada, partindo na numeração 1 (um) incrementando de uma em uma unidade.
Controlado por setor?
Finalidade Define se o controle de numeração específico por setor. Assim para cada setor criador do documento seguirá um controle de incrementação da numeração.
Tipo/Tamanho Booleano / N/A
Observação Uma vez marcada essa propriedade o sistema irá interpretar que para cada setor criador do documento seguirá uma contagem incremental específica.
Situação
Finalidade Define a situação do controle de numeração, podendo apenas um estar ativo para determinado tipo de documento.
Tipo/Domínio Enumerador / Ativo ou Inativo
Observação Quando o usuário cadastrar um novo controle, caso ele não altere a situação, o controle estará ativo, podendo o usuário inativá-lo a qualquer momento. Quando um novo controle de numeração foi criado para um tipo de documento que já tinha um controle de numeração anteriormente configurado, o sistema irá identificar o controle ativo, atribuir na data final de vigência a data de um dia antes do início da vigência do novo controle cadastrado, para no momento que for gerada a primeira numeração de documento com o novo controle de numeração, o controle de numeração anterior será inativado.

Através do botão “L” da tela de aterrissagem do Controle de Numeração de Documentos, o sistema irá apresentar os logs de controle de numeração. Os logs serão gerados com todas as operações realizadas pelo sistema durante o ciclo de vida do controle de numeração, dês da sua criação até o momento que o sistema altera a situação para inativo no momento que será obtida a primeira numeração para um documento de um novo controle de numeração. Dessa forma toda chamada do serviço de obtenção de numeração de um documento será registrado log do controle de numeração, seja geral, por ano e/ou por setor. Segue abaixo proposta de tela de visualização de logs do controle de numeração.

Nome Funcionalidade Obrigação Regras Atributos
Botão “D”
Finalidade Apresentar o detalhamento do log com as informações completas as etapas de executada com as informações registradas no log, identificadas por data e hora.
Tipo/Tamanho N/A / N/A
Observação N/A
Botão “Voltar”
Finalidade Retornar para a tela de aterrissagem de controle de numeração.
Tipo/Tamanho N/A / N/A
Observação N/A

4.1.2. Descrição dos Atributos

N/A

4.1.3. Regras de Sistema
  1. Não poderá ser excluído um controle de numeração que já tenha numeração registrada;
  2. Não poderá ser alterada a configuração do controle de numeração (marcar ou desmarcar as propriedades Controlado por ano? e Controlado por setor?) e o tipo de documento do controle, quando já existir numeração gerada associada ao controle de numeração.
  3. A qualquer momento o usuário poderá alterar a situação do controle de numeração para Inativo;
  4. Apenas os controles de numeração que não tiver novo controle de numeração com data de vigência acima da data de fim de vigência, poderá ser reativado (retornar para a situação de Ativo).

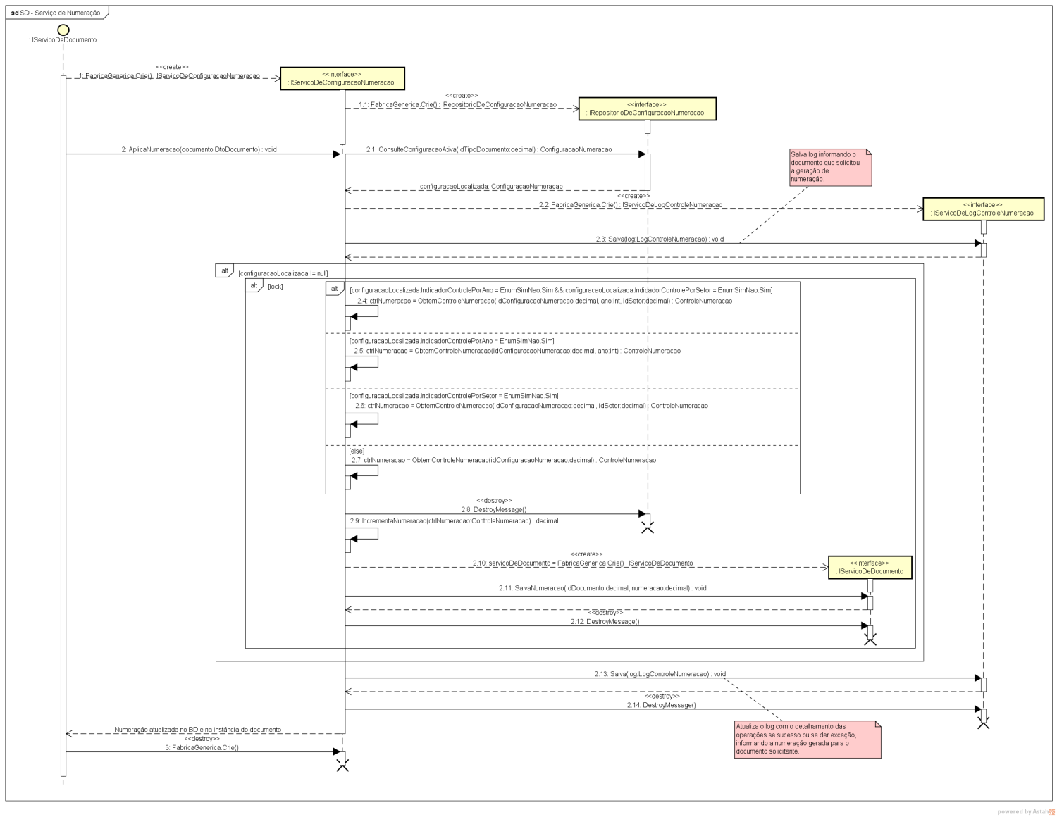
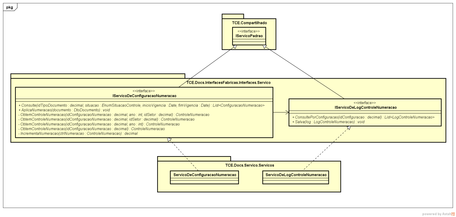
Para que o controle de numeração seja possível, configurando de forma geral, por ano e/ou por setor, foi modelado nos diagramas abaixo para ilustrar a solução proposta.

4.2.1. Diagramas
  • Diagrama de Classes

  • Diagrama de Sequência

4.2.2. Regras de Sistema
  1. Para a configuração de numeração para o tipo de documento do documento que deseja gerar numeração, o serviço de controle de numeração deverá verificar com base na configuração se é controle geral, ou controlado por ano, ou por setor, ou por ano e setor. Essa verificação será realizada na chamada do método ObtemControleNumeracao. Caso não exista configuração será criado o controle no BD, para controlar a numeração, conforme configuração.
  2. A operação de obtenção do controle de numeração ObtemControleNumeracao, bem como a operação IncrementaNumeracao serão controladas de modo a garantir que apenas uma operação para o tipo de documento possa ser executada por vez, por esse motivo que no diagrama de sequencia há o controle de acesso a essas operações, identificado pela notação lock.
  3. Só existirá uma configuração de controle de numeração ativa para o tipo de documento, de modo a garantir que no momento de obtenção da numeração realizada pelo documento, o sistema utilize apenas uma configuração de controle de numeração.
  • pres/gerti/servico_de_desenvolvimento_de_sistemas_de_informacao/projetos/tce-docs/documento_esp_tec_numeracao_documento.txt
  • Última modificação: 27/12/2017 15:15
  • por maugusto