DVP - Documento de Visão do Projeto
1. Visão Geral do Documento
O produto de software TCE-CONTEX(Controle Externo) trata-se de uma ferramenta de recebimento de informações de qualquer natureza que será analisada pelo TCE-GO (Tribunal de Contas do Estado de Goiás).
O TCE-CONTEX será utilizado inicialmente para recebimento de informações das apurações de atividades dos jurisdicionado do Estado de Goiás, de modo a prestar contas ao TCE sobre as movimentações de Dimensões como Contabilidade, Orçamento, Financeiro, Pessoal, e outros.
Essa ferramenta irá gerenciar o recebimento de informações, controlando com base nas Dimensões, observando o período de apuração (período de realização das atividades do jurisdicionado) e o período de obrigatoriedade da entrega. A partir desse recebimento e processamento dos dados informados, a ferramenta apresenta ao usuário jurisdicionado um protocolo de prestação de contas, o qual conterá, caso existam, as críticas em relação ao arquivo processado.
Não faz parte do escopo do produto de software TCE-CONTEX, o processamento da informação analisando aspectos de negócio, como por exemplo, análise combinada de informações contábeis, com o plano de contas vigente para lançamento contábil informado. Essa tratativa de validação dos dados será processada na extração dos dados a partir de outra ferramenta com esse propósito.
2. Visão Geral do Negócio
2.1. Perspectiva do Negócio
O Controle Externo do TCE-GO apura as atividades dos jurisdicionados do Estado de Goiás, por diversos meios de apresentação das atividades executadas, como processos de admissão de servidores estatutários ou comissionados, processos de licitação e contratação, seja exigida a licitação ou dispensada, dispensável ou não exigida, movimentação contábil e orçamentária, em processo físico ou carga de dados por meio de processo informatizado.
Esse processo de controle externo realizado pelos auditores é auxiliado por produtos de software internos, os quais tem como escopo a fiscalização contábil, financeira e orçamentária, que atualmente auxiliam a fiscalização através dos produtos GORC (Gerencia de Orçamentária), GACE (Gerencia de Apoio ao Controle Externo), Artigo 30 (Sistema de recepção de dados em atendimento ao Artigo 30 da constituição estatual), Informa (Sistema de formulários dinâmicos de registro de informações diversas, como licitações, obrigatórias, dispensadas, dispensáveis ou inexigíveis), GRAD (Gerencia de Registro de Atos de Admissão), e entre outros. Dessa forma, o processo de fiscalização auditado pelos servidores não possui, atualmente, um padrão de recebimento de informações, e parte desse processo não passam de forma célere, para um processo informatizado.
Faz parte do Plano Diretor do TCE-GO, que os processos de auditoria e fiscalização sejam informatizados, a iniciar pela nova contabilidade pública estadual.
2.2. Motivações, Necessidades e Problemas
A motivação se faz com base na missão constitucional dos Tribunais de Contas, no exercício de controle externo das entidades públicas no desempenho de suas atividades de administração pública. Com a reformulação da CASP (Contabilidade Aplicada ao Setor Público), faz-se necessário criar sistemas de apoio visando controlar e auditar a contabilidade, com base nos novos requisitos apresentados. O TCE-GO até então, não recebe dados estruturados das informações Orçamentárias, Contábeis e Financeiras de seus jurisdicionados, baseado em uma normatização. A partir da necessidade de processamento desses dados, faz-se imperativa a criação de sistema que apoie essa atividade, devido o grande volume de informações.
3. Visão Geral do Produto
3.1. Perspectiva do Produto
O produto TCE-CONTEX propõe apoiar as atividades de Controle Externo, de modo a padronizar a forma de recebimento de informações dos jurisdicionado, centralizando em uma ferramenta o recebimento, controle e apresentação dessas informações.
O TCE-CONTEX, juntamente com a solução TCE-Informa, irá concentrar as informações recebidas pelo TCE, referente às atividades dos jurisdicionados. Essas informações são agrupadas quanto a Dimensão que as compõem, seja referente ao PPA, orçamento, contabilidade, pessoal, dentre outras.
Além disso, partir desse conjunto de informações será possível selecionar e transformar essas informações de modo a integrar o TCE-CONTEX com os produtos finais de Controle Externo, como GORC (Gerencia de Orçamentária), GACE (Gerencia de Apoio ao Controle Externo), Art30 (Sistema de recepção de dados em atendimento ao Artigo 30 da constituição estatual), Informa (Sistema de formulários dinâmicos de registro de informações diversas, como licitações, obrigatórias, dispensadas, dispensáveis ou inexigíveis), GRAD (Gerencia de Registro de Atos de Admissão), e entre outros produtos existentes e futuros.
3.2. Oportunidades de Negócio
Uma vez implantada a solução de software TCE-CONTEX, o conjunto de informações recebidas e gerenciadas por essa ferramenta, em conjunto com a solução INFORMA, será um primeiro passo para estruturar as informações das atividades dos jurisdicionados em uma estrutura de Data Warehouse.
Essa infraestrutura de repositório de informações em um segundo momento agregada a estrutura de Data Warehouse, possibilitará a implantação e extração de dados em uma solução de BI - Business Inteligence, que proporcionará ao TCE-GO, sobretudo para sua equipe de auditores de controle externo, uma visão antes não imaginada da fiscalização das atividades dos jurisdicionados, proporcionando desde a extração específica do dado para uma auditoria específica, quando para a combinação de informações correlacionadas para nortear os métodos de auditoria em uma investigação combinada.
Essas extrações de dados vão desde a extração e integração com sistemas específicos, muitos desses existentes, que é um dos requisitos dessa solução - em um segundo momento do projeto -, até a geração de relatórios, consultas (OLAP), Gráficos e indicadores específicos e integrados.
3.3. Módulos do Sistema
O produto TCE-CONTEX se divide nas seguintes partes:
3.3.1. Módulo de Recepção de Dados
Construído através do Projeto A01.03-PRJ01-Módulo de Recepção de dados.
Trata-se de um módulo composto pelos submódulos Configuração, Recepção de Dados e Interface com o Usuário (UI), descritos da seguinte forma:
Configuração
O módulo configurador de layouts permite à Secretaria de Controle Externo definir os layouts de arquivos, compostos pelos detalhes de campo e tipo de dados, para cada Dimensão de informações. A responsabilidade deste módulo é prover o versionamento de layouts e a relação de uma dimensão para vários layouts. Por exemplo: a Dimensão Contabilidade possui os layouts movimento contábil, plano de contas, conta corrente e vários outros, possuindo cada um deles uma versão publicada para recepção de dados.
Recepção de Dados
O módulo recepção de dados disponibilizará aos jurisdicionados do TCE uma forma de eles enviarem informações das Dimensões de que eles devem prestar contas em um formato XML. Este módulo espera receber todos os layouts definidos de uma Dimensão que esteja cadastrada no calendário para um período de apuração.
O jurisdicionado terá dois parâmetros cronológicos a respeitar: período de recepção, em que o TCE espera a recepção das informações prestadas, e período de apuração, que representa o período de prestação de contas das informações. É responsabilidade deste módulo registrar para qual calendário a dimensão de dados foi recebida, a data de processamento das informações, os layouts que foram recebidos e para qual período de apuração, além de registrar um recibo de recebimento das informações por calendário e dimensão e também um protocolo de recebimento de cada layout.
Interface com o Usuário (UI)
O Portal dos jurisdicionados será o canal de comunicação do TCE-GO com os Jurisdicionados, disponibilizando diversos serviços às partes:
- Item de lista ordenadaNotícias importantes no âmbito das prestações de contas;
- Documentações: demonstração em ordem cronológica de todas as alterações ocorridas nos layouts organizando as informações por versões disponibilizadas. Deve-se agrupar os layouts por Dimensões. Todos os jurisdicionados que tiverem acessos ao portal pode visualizar as informações desta seção;
- Apresentação dos calendários/dimensões que o jurisdicionado deverá prestar contas. Apresentação do período de calendário e período de apuração para cada Dimensão. Disponibilizar forma de visualização detalhada que liste todos os layouts que compõem a dimensão.
- Impressão do recibo de prestação de contas: lista ao jurisdicionado todos os recibos de informações prestadas apresentando informações de período e situação de entrega. No detalhamento do recibo, imprimir documento que formaliza a prestação de contas.
- Listar recibos de informações para o perfil de controle externo, apresentando todas as informações referentes a eles.
- Apresentar os calendário-dimensões por jurisdicionado para o perfil de controle externo demonstrando as situações de entrega e não entrega. Período de calendário e período de apuração.
3.3.2. Módulo de Extração de Dados e Regras de Negócio
Construído através do Projeto A01.03-PRJ02-Módulo de Validação de Regras de Negócio .
O Módulo de Extração de Dados e Regras de Negócio permite que para cada dimensão de informação recebida, será extraída do TCE-CONTEX e armazenada em uma base de dados estruturada refletindo as necessidades de informações. O módulo responsável por este processamento conterá as regras de negócio que transformam os dados recebidos em informações estruturadas para os sistemas especialistas das áreas de negócio do TCE.
3.3.3. Módulo de Relatórios
Trata-se de uma solução baseada em estrutura BI - Business Inteligence, que possibilitará a implantação e extração de dados para tomada de decisão, que proporcionará ao TCE-GO, sobretudo para sua equipe de auditores de controle externo, uma visão antes não imaginada da fiscalização das atividades dos jurisdicionados, proporcionando desde a extração específica do dado para uma auditoria, quando para a combinação de informações correlacionadas para nortear os métodos de auditoria em uma investigação combinada.
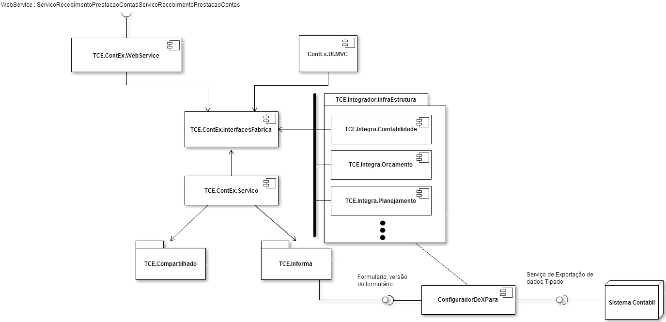
4. Arquitetura do Produto
4.1. Descrição da arquitetura
A arquitetura do produto de software TCE-CONTEX deverá seguir a mesma arquitetura da suíte de produtos do TCE-GO.
Já a arquitetura da informação de recebimento e processamento da informação será dividida em duas etapas. A primeira etapa do projeto se refere ao recebimento das prestações de contas das atividades dos jurisdicionados, a qual será realizada via Web Service, utilizando a tecnologia WCF SOAP XML, que permite balanceamento de carga, ou via Portal Web, com o upload de arquivo XML com as apurações das atividades.
Nessa primeira etapa do projeto o recebimento das apurações será validado quanto à especificação dos layouts dos arquivos de apuração, os quais serão configurados e vinculados a um calendário de obrigações. O processamento dessa verificação quanto ao layout, será implementado de forma a possibilitar o processamento de cada arquivo em paralelo, visto que cada informação de cada arquivo, independe de outro ou do agrupador de informações, o calendário de obrigações. Dessa forma o processamento poderá ser otimizado com a utilização de processamento paralelo das informações.
Já na segunda etapa do projeto, que faz referência a consolidação das informações, fazendo a carga e transformação das informações recebidas na prestação de contas, a fim de apresentar as mesmas em forma de relatórios, carga de dados em sistemas finais de auditoria e controle, ou análise em conjunto via ferramenta de BI, será desenvolvido baseado em Componentes. Essa abordagem de componentes granulares será orientado a serviços, porem de forma específica, seguindo um único propósito e escopo de negócio. Essa abordagem é conhecida como “Microservices”, que aborda serviços granulares específicos.
Na arquitetura dos Microservices será abordado o processamento concorrente da massa de informações que serão carregadas, transformadas e apresentadas, de modo a possibilitar melhor balanço de carga e desempenho do sistema em situações de grande volume de dados e situações de pico de solicitações dos serviços.
Abaixo está apresentada a modelagem arquitetural do projeto TCE-CONTEX, separando o recebimento de dados no produto TCE-CONTEX, e o processamento e transformação das informações nos produtos que compõem o TCE.Integra. Esses nomes não necessariamente serão os nomes dos produtos construídos no projeto.
