Decrição da manutenção evolutiva
1. Problemas
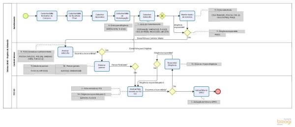
O sistema de Registro de Admissão (GRAD) possui várias funcionalidades que estão orientadas a receber informações do Edital e Aprovados em Concursos Públicos que são realizados pelos jurisdicionados do TCE-GO. Após a homologação do concurso são informados os dados das admissões que vão ocorrendo nos concursos e estes dados devem ser enviados ao TCE-GO com a finalidade de registrar a admissão. Atualmente após o cadastramento de um admitido estes dados respeitam um fluxo de atividades que trata da análise do Controle Interno de cada jurisdicionado finalizado no envio da ficha de admissão ao TCE-GO. Apresentamos na figura abaixo o fluxo atual do sistema.
A revogação do art. 105 citado na problemática desta manutenção irá demandar uma manutenção evolutiva no sistema GRAD, porque foi eliminada a participação do Controle Interno neste processo. Sendo assim, o fluxo a ser atendido no momento é apresentado na figura abaixo:
valiando os dados existentes no sistema GRAD para atender a nova estruturação e a outra focada nas adequações das funcionalidades para atender ao cenário da nova resolução.
Quanto à análise dos dados partiremos do quantitativo de informações do sistema GRAD, sendo apresentado os status de ficha e quantidade que encontra-se neles.
| Status | Quantidade | Ação necessária |
|---|---|---|
| 1 - Início do Cadastramento | 520 | Não necessita de manutenção |
| 2 - FICHA ENVIADA AO TCE | 205 | Não necessita de manutenção |
| 3 - AUTUAÇÃO DE FICHA NO GPRO | 906 | Não necessita de manutenção |
| 4 - ENVIO PARA RETIFICAÇÃO | 78 | Definir ação: Envio ao TCE ou Alterar para o novo status 16 - ENVIO PARA RETIFICAÇÃO DE DADOS |
| 5 - RETIFICAÇÃO RESPONDIDA | 1 | Definir ação: Envio ao TCE?? |
| 6 - DESISTÊNCIA CADASTRADA | 00 | Não necessita de manutenção |
| 7 - DESLIGAMENTO CADASTRADO | 2 | Não necessita de manutenção |
| 8 - FICHA ENVIADA AO CONTROLE INTERNO | 1834 | Definir ação: Envio ao TCE AUTOMATICAMENTE. Para o Controle Interno Enviar deve fazer parecer |
| 9 - RETIFICAÇÃO NÃO RESPONDIDA | 00 | Não necessita de manutenção |
| 10 - PARECER GERADO | 33 | Definir ação: Solicitar ao Controle Interno dos órgãos para enviar ao TCE antes de implantar nova versão ou Enviar ao TCE automaticamente |
| 11 - FICHA CADASTRADA | 98 | Não necessita de manutenção |
| 12 - FICHA PRONTA PARA PARECER | 00 | Não necessita de manutenção |
| 13 - ENVIO AO CI PARA DILIGÊNCIA | 00 | Não necessita de manutenção |
| 14 - DILIGÊNCIA RESPONDIDA PELO CI | 2 | Não necessita de manutenção |
| 15 - EDIÇÃO DE PARECER PELO CI | 4 | Solicitar ao Controle Interno dos órgãos para enviar ao TCE antes de implantar nova versão ou Enviar ao TCE automaticamente |
Quanto às funcionalidades a serem manutenidas para atender à problemática apresentada temos o seguinte:
Serão criados dois novos status:
| Status |
|---|
| 16 - ENVIO PARA RETIFICAÇÃO DE DADOS |
| 17 - DILIGÊNCIA RESPONDIDA PELO JURISD. |
| Funcionalidade | Ação esperada |
|---|---|
| 1.Envio de ficha ao TCE-GO (jurisdicionado) | Replicar a funcionalidade (Admissao/wEnviarFicha.aspx) aplicando no filtro de pesquisa os status “11 - FICHA CADASTRADA” ou “17 - DILIGÊNCIA RESPONDIDA PELO JURISD.”. |
| 2.1.Responder ficha enviada para retificação (jurisdicionado) | Replicar a funcionalidade (Diligencia/wConsultarFichasDiligencia.aspx) aplicando no filtro de pesquisa os status “16 - ENVIO PARA RETIFICAÇÃO DE DADOS” |
| 2.2.Responder ficha enviada para retificação (jurisdicionado) | Replicar a funcionalidade (Diligencia/wResponderDiligencia.aspx) alterando o status de respondido para “17 - DILIGÊNCIA RESPONDIDA PELO JURISD.” |
| 2.3.Responder ficha enviada para retificação (jurisdicionado) | A pesquisa de ficha do admitido apresenta as informações de diligências enviadas ao jurisdicionados. Adequá-la aos novos status. |
| 3.Analisar Fichas para Anlaista TCE-GO | Na funcionalidade Admissao/wEnviarFichaAnalise.aspx acrescentar mais o status 17 - DILIGÊNCIA RESPONDIDA PELO JURISD. |
| 4. Autuar Admissão no GPRO | Na funcionalidade Autuacao/wConsultarFichasAutuacaoGPRO.aspx acrescentar mais o status 17 - DILIGÊNCIA RESPONDIDA PELO JURISD. |
| 5. Desabilitar o perfil de Controle interno | Identificar as funcionalidades |
| 6. Alterações na funcionalidade de Analisar Ficha | Implementar os requisitos de contagem de prazo dispostos pela Nova Resolução. |
| 7. Área de negócio espera que seja implementado alertas de prazo para os jurisdicionados?????? | |
| 8. Funcionalidade de manter desistência | Incluir campos para informar data de entrega da declaração de desistência |
Manutenção nos perfis de usuários
retirar os menus de controle Interno RAD - PERFIL 1 - POSSE RAD_ESILVA RAD - PERFIL 2 RAD_LRIBEIRO, RAD_NJOSE RAD PERFIL 1 - EDITAL RAD_DMENDES
MPGO RAD - PERFIL 1 RAD_TAUGUSTO RAD - PERFIL 1 E 2 RAD_MJOSE RAD - PERFIL 3 RAD_JROBERTO
RAD - PERFIL 1 E 2
manter cargo edital normativo edital de resultado final edital de homologacao manter admissao manter dados de exercicio manter desistencia Gerencia - Enviar ficha ao controle interno - RETIRAR ESTE ACESSO DOS 82 USUARIOS. INCLUIR O ACESSO GERENCIA ENVIAR FICHA AO TCE-GO Consultas Admissões Fichas enviadas ao Jurisdicionado Fichas enviada ao Controle Interno - RETIRAR ESTE ACESSO
RAD - PERFIL 1
manter cargo edital normativo edital de resultado final edital de homologacao manter admissao manter desistencia Gerencia - Enviar ficha ao controle interno - RETIRAR ESTE ACESSO Consultas Admissões Fichas enviadas ao Jurisdicionado Fichas enviada ao Controle Interno - RETIRAR ESTE ACESSO
RAD PERFIL 1 - EDITAL — 10 USUARIOS.
manter cargo edital normativo edital de resultado final edital de homologacao Consultas edital normativo edital de resultado final edital de homologacao
RAD - PERFIL 1 - POSSE
manter admissao manter desistencia Gerencia - Enviar ficha ao controle interno - RETIRAR ESTE ACESSO DOS 9 USUARIOS.
RAD - PERFIL 1 - ADMISSAO IDENTICO AO PERFIL 2
manter dados de exercicio Gerencia - Enviar ficha ao controle interno - RETIRAR ESTE ACESSO Gerencia - Enviar ficha ao TCE-GO Consultas Admissões edital normativo edital de resultado final edital de homologacao Parecer - RETIRAR ESTE ACESSO Desistência
RAD - PERFIL 2
manter dados de exercicio Gerencia - Enviar ficha ao controle interno - RETIRAR ESTE ACESSO DOS 65 USUARIOS. Gerencia - Enviar ficha ao TCE-GO Consultas Admissões edital normativo edital de resultado final edital de homologacao Parecer - RETIRAR ESTE ACESSO Desistência
RAD - PERFIL 3 - RETIRAR ESTE ACESSO DOS 42 USUARIOS. DEIXA PERFIL DE CONSULTA????
Gerencia-- Analisar ficha Enviar ficha ao jurisdicionado Elaborar parecer Enviar ficha ao TCE-GO Consultas Admissões Fichas enviadas ao Jurisdicionado Fichas enviada ao Controle Interno Fichas enviada ao TCE-GO edital normativo edital de resultado final edital de homologacao Parecer Desistência
